研招通知

首页 >> 硕士招生 >> 研招通知 >> 正文

湖北汽车工业学院2026年硕士研究生调剂考生复试通知及安排(二)

发布时间:2026-04-09    点击量:

各位考生:

我校定于4月10日进行2026年硕士研究生调剂考生复试,现将有关事项通知如下:

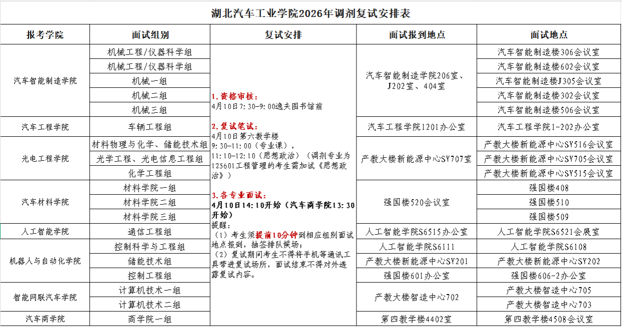
一、复试具体安排






二、笔试相关要求

本次复试严格执行安检要求,考生进入考场不得携带手机、电子手表等物品,如有携带自行放入随身背包里,进入考场前放在教室门口,再进行安检。

为不影响正常教学秩序,请考生进出考场时不要大声喧哗。考试结束及时取走个人物品。

三、其他说明

复试期间校外考生可凭准考证进出校门。为了校园安全,不允许考生驾车进入校园,如驾车请停放在校外附近停车场。

考试结束后,在考场外有志愿者提供面试地点导引服务,有需求的考生请在考场门口咨询,志愿者将以学院为单位带领考生前往面试地点。




湖北汽车工业学院研究生院

202649


上一条:湖北汽车工业学院2026年研究生复试调剂考生考场安排表

下一条:湖北汽车工业学院2026年研究生复试调剂考生考场安排表